Automake الإنجليزية (Q594961)

من Marefa data
programming tool to automate parts of the compilation process الإنجليزية
اللغة التسمية الوصف أسماء أخرى
العربية
لم تُضف التسمية
لا يوجد وصف
    الإنجليزية
    Automake
    programming tool to automate parts of the compilation process
    • GNU Automake

    بيانات

    Wikidata item الإنجليزية
    ٠ مرجع
    instance of الإنجليزية
    build system الإنجليزية
    ١ مراجع
    Imported from Wikidata item الإنجليزية
    ١ مراجع
    Imported from Wikidata item الإنجليزية
    operating system الإنجليزية
    ١ مراجع
    Imported from Wikidata item الإنجليزية
    ١ مراجع
    Imported from Wikidata item الإنجليزية
    ١ مراجع
    Imported from Wikidata item الإنجليزية
    ١ مراجع
    Imported from Wikidata item الإنجليزية
    Freebase ID الإنجليزية
    ١ مراجع
    Imported from Wikidata item الإنجليزية
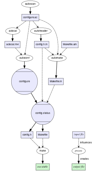
    image الإنجليزية
    Autoconf-automake-process.svg
    ٦٤٤ × ١٬١٧٠؛ ٢٧ كيلوبايت
    ١ مراجع
    Imported from Wikidata item الإنجليزية
    part of الإنجليزية
    ١ مراجع
    Imported from Wikidata item الإنجليزية
    ١ مراجع
    Imported from Wikidata item الإنجليزية
    software version identifier الإنجليزية
    1.14.1
    publication date الإنجليزية
    ٢٤ ديسمبر 2013http://data.marefa.org/entity/Q1985727
    version type الإنجليزية
    ١ مراجع
    Imported from Wikidata item الإنجليزية
    1.15
    publication date الإنجليزية
    ٥ يناير 2015http://data.marefa.org/entity/Q1985727
    version type الإنجليزية
    ١ مراجع
    Imported from Wikidata item الإنجليزية
    1.15.1
    publication date الإنجليزية
    ١٩ يونيو 2017http://data.marefa.org/entity/Q1985727
    ١ مراجع
    Imported from Wikidata item الإنجليزية
    1.16
    publication date الإنجليزية
    ٢٥ فبراير 2018http://data.marefa.org/entity/Q1985727
    version type الإنجليزية
    ١ مراجع
    Imported from Wikidata item الإنجليزية
    1.16.1
    publication date الإنجليزية
    ١١ مارس 2018http://data.marefa.org/entity/Q1985727
    version type الإنجليزية
    ١ مراجع
    Imported from Wikidata item الإنجليزية
    1.16.2
    publication date الإنجليزية
    ٢١ مارس 2020http://data.marefa.org/entity/Q1985727
    version type الإنجليزية
    ١ مراجع
    Imported from Wikidata item الإنجليزية
    1.16.3
    publication date الإنجليزية
    ١٨ نوفمبر 2020http://data.marefa.org/entity/Q1985727
    version type الإنجليزية
    ١ مراجع
    Imported from Wikidata item الإنجليزية
    1.16.4
    publication date الإنجليزية
    ٢٦ يوليو 2021http://data.marefa.org/entity/Q1985727
    version type الإنجليزية
    ١ مراجع
    Imported from Wikidata item الإنجليزية
    1.16.5
    publication date الإنجليزية
    ٣ أكتوبر 2021http://data.marefa.org/entity/Q1985727
    version type الإنجليزية
    ١ مراجع
    Imported from Wikidata item الإنجليزية
    developer الإنجليزية
    ١ مراجع
    Imported from Wikidata item الإنجليزية
    programmed in الإنجليزية
    ١ مراجع
    Imported from Wikidata item الإنجليزية
    source code repository URL الإنجليزية
    version control system الإنجليزية
    protocol الإنجليزية
    Git Wire Protocol الإنجليزية
    web interface software الإنجليزية
    cgit الإنجليزية
    ١ مراجع
    Imported from Wikidata item الإنجليزية
    version control system الإنجليزية
    protocol الإنجليزية
    Git Wire Protocol الإنجليزية
    ١ مراجع
    Imported from Wikidata item الإنجليزية
    ١ مراجع
    Imported from Wikidata item الإنجليزية
    logo image الإنجليزية
    Heckert GNU white.svg
    ٥٣٥ × ٥٢٣؛ ٣٥ كيلوبايت
    ١ مراجع
    Imported from Wikidata item الإنجليزية
    movement الإنجليزية
    maintained by الإنجليزية
    Jim Meyering الإنجليزية
    start time الإنجليزية
    2020http://data.marefa.org/entity/Q1985727
    ١ مراجع
    Imported from Wikidata item الإنجليزية
    Commons category الإنجليزية
    GNU Automake
    ١ مراجع
    Imported from Wikidata item الإنجليزية